Google Gemini API 開發手冊 -- GenAI SDK × Live API × Agent Skills
施威銘研究室
買這商品的人也買了...
-
讓 AI 好好說話!從頭打造 LLM (大型語言模型) 實戰秘笈$680$537 -
LLM 竟然這麼靠近 - 使用 llama 模型建立大模型本機系統$980$774 -
Docker 建置與執行, 3/e (Docker: Up & Running: Shipping Reliable Containers in Production, 3/e)$880$695 -
Claude Code Vibe Coding 開發手冊$750$592 -
Vibe Coding CLI 頂級開發 - Claude Code 前瞻菁英育成手冊$1,080$853 -
零花費上手!Gemini 3 / NotebookLM / Nano Banana Pro / Veo 3.x 最強 AI 組合技,打造全能工作流$560$442 -
AI 研究寫作全攻略:NotebookLM × Gemini × ChatGPT × Perplexity$630$497 -
最強!Google AI 工作術:以 Gemini 3 為核心,串聯 NotebookLM 與滿滿 AI 工具, 搞定資料分析、簡報製作、 教育訓練等日常工作$599$473 -
Vibe Coding 聖經:4 天寫出 4000 行可執行程式碼,不只是「快」,也重新定義「你的能耐」!$750$592 -
不懂程式也能自架專屬 AI:Vibe Coding 教你從零開始本地部署與雲端整合$790$616 -
玩爆你的龍蝦 — 最強 OpenClaw 安裝設定應用實機演練$880$695 -
養成你的 AI 龍蝦管家!OpenClaw × NemoClaw × Google Antigravity × Claude Code:打造能查行程、收郵件、遠端控制電腦的 AI 代理人$750$585 -
勝過 AI 的技能 - 玩熟 Mermaid 做出最專業的圖表$880$695 -
Coding Agent 大神 - Google Antigravity 最強實戰指南$980$774 -
《生成式 AI × 穩健提示辨識技術 II》視覺影像篇 | MediaPipe × YOLO × OpenCV × LineBot$790$624 -
全民養龍蝦!OpenClaw 超入門$750$592 -
Vibe Coding 50 道零程式碼開發|用 AI 打造生活與工作的應用程式 (Vibe Coding for Beginners: How to use AI and LLMs to create apps, websites and amazing technology without writing code)$580$458 -
用 Python 學 AI 理論與程式實作, 2/e (涵蓋 Certiport ITS AI 國際認證模擬試題)$600$474 -
AI Agent 實戰全攻略:Low-Code × 真落地,從地端部署到 RAG 設計,打造不被取代的核心競爭力(全書搭配 10 小時免費線上課程,讓你即戰力 UP!)$890$694 -
Node.js 生成式 AI 應用開發實戰:實作 OpenAI API × LangChain × LangGraph × RAG,打造從雲端到本地 LLM 的混合式安全架構(iThome鐵人賽系列書)$680$530 -
n8n × Vibe Coding 本機 AI Agent 自動化工作流$880$695 -
一步到位!Python 程式設計 – 最強入門教科書, 5/e$650$513 -
塞爆 128G GPU 記憶體,Nvidia DGX Spark,影音圖生成、微調、預訓練 Agent 全面玩透$1,080$853 -
實用的 GeminiAPI 開發點子書$680$537 -
AI 時代一定要會 - 精通 Markdown 語法和 LLM 順暢溝通$880$695
相關主題
商品描述
內容介紹:
隨著 Google Gemini 3 模型以及各式工具推出,在生成式 AI 的世界中 Google 強勢站穩腳步,再加上 Google 生態系的支援,採用 Google Gemini API 開發 AI Agent 是一個相當不錯的選擇。本書主要解說 Google Gemini API 中關鍵的成員,並利用 Python 版本的 Google GenAI SDK 實作範例,還會帶大家設計當前 AI Agent 的趨勢 -- Skills 機制,主題包含:
|簡易 Skills 機制|
現今 AI Agent 的共用規範標準就是 Skills,我們會帶大家實作一個簡單的 Skills 機制,讓你的 AI Agent 只要透過 markdown 檔,就可以讓非技術人員的一般使用者也可以客製自動化流程,或是搭配 CLI 工具與 MCP 伺服器等擴充模型能力,而不需要倚賴技術人員修改或是撰寫額外的程式碼。
|建構彈性的 MCP 系統|
即使有了 Skills 機制,也需要能夠實際完成任務的工具,MCP 就是其中之一。除此之外,MCP 也是擴充模型能力的好幫手,書中會設計讓使用者透過設定檔就能幫 AI Agent 串接各式功能 MCP 伺服器的機制,不論是要讀寫檔案、執行本機指令、操控瀏覽器,或是使用遠端 API 等等,都可以方便達成。
|Live API|
用講的絕對比用打的更快,書中會用 Live API 實作可隨時中斷插話的即時語音系統,讓你的 AI Agent 彷彿真人用講的就可以操控,而且還會自動記錄交談內容,維持前文脈絡,讓一般使用者透過口說介面就可以使用你的 AI Agent。
|把 Google 生態系當靠山|
網頁搜尋、找地點誰能比得過 Google,利用 Gemini API 內建工具即可直通 Google 搜尋與地圖,即時資訊一點都不漏,為模型補充新知識。
|多模態輸入/輸出|
讓你的 AI Agent 像是 NotebookLM 那樣看圖、看影片、聽語音,即使是 YouTube 影片,也可以直接丟連結自動處理。此外,透過 Gemini API,也可以用最強的 Nano Banana Pro 生圖、Veo 3.1 生影片通通沒問題。
|詳解 Function Calling 機制|
不論是要使用 MCP 伺服器或是 Skill 擴充模型功能、建置自動化流程,最終都需要倚賴 Function Calling 機制,因此在開發 AI Agent 時,最關鍵的就是把 Function Calling 架構好,對於 AI Agent 內建就要支援的功能,就可以利用 Function Calling 以自訂函式提供,效能遠勝需要傳輸成本的 MCP 伺服器與 Skill。有了這樣的基礎,還可以作為讓 MCP 協定妥善運作的基石。
|Interactions API|
Gemini API 提供有 Interactions API,可以像是 Live API 那樣幫你自動在雲端記錄交談內容保持前文脈絡不失憶,對於文字交談形式的 AI Agent 非常方便,不需要在程式碼這一端儲存對話記錄。
本書特色:
□ 實作會打字就能無限擴充 Agent 功能的 Skills 機制
□ 建構修改設定檔就能串接各式功能的彈性 MCP 系統
□ 把 Google 生態系當靠山,網頁、地圖資訊百搜不漏
□ 用 Live API 實現隨時可插話的即時語音交談介面
□ 實現像 NotebookLM 一樣直接看懂 YouTube 影片的超能力
□ 用 Nano Banana Pro 生成高品質圖片、Veo 3.1 生成 4K 影片
□ 內建 URL Context 工具快速上傳文件實現 RAG 檢索系統
□ 讓模型用 Code Execution 工具寫程式搞定各種問題
□ 詳解實現 Agent 的最底層 Function calling 機制
目錄大綱
目錄:
第 1 章 Gemini API 入門
1-1 為什麼要使用 API
學習 Gemini API 的好處
1-2 從零開始使用 Gemini API
認識 Gemini API 家族
牛刀小試
1-3 認識 token
使用 Vertex AI Studio 觀察 token 切割結果
在程式中計算 token 數量
實際送入模型的 token 數
1-4 認識訊息角色
訊息與角色
用系統指令幫模型制訂規則
1-5 錯誤處理
1-6 非同步方式使用 API
幫 API 的使用加上等待動畫
1-7 在沒有 Gemini API 套件的環境中使用 API
透過 requests 套件以 HTTP POST 使用 API
透過 HTTPX 套件以非同步方式使用 API
連 Python 都沒有的環境下使用 API
第 2 章 與模型交談的基礎
2-1 認識模型
控制參數
命名慣例
2-2 思考模式
用不具思考能力的模型解益智問答
使用會思考的模型完美解答
查看思考過程
控制思考深度
2-3 控制生成結果的變化性
控制活潑度的 temperature
篩除候選 token 的 top_p 與 top_k
2-4 生成結構化的資料
生成 JSON 格式
使用結構化輸出機制
2-5 多模態輸入
辨識照片內容
使用 Files API 上傳檔案
物件偵測
其他類型的檔案與 YouTube 影片
2-6 串流模式
利用生成器處理串流模式
逐漸顯示 Markdown 內容的技巧
2-7 文字生圖、影片、語音
修改既有的圖片
參考多張圖生成
生成高品質圖片--Imagen 模型
生成影片
生成語音
第 3 章 用自訂函式與內建工具幫模型長出感官手腳
3-1 讓模型使用自訂函式的 Function Calling 機制
Function Calling 基本概念
設計查詢即時溫度的函式
提供自訂函式資訊給模型
自動叫用函式
3-2 平行與多輪函式叫用
平行函式叫用--單次叫用多個函式
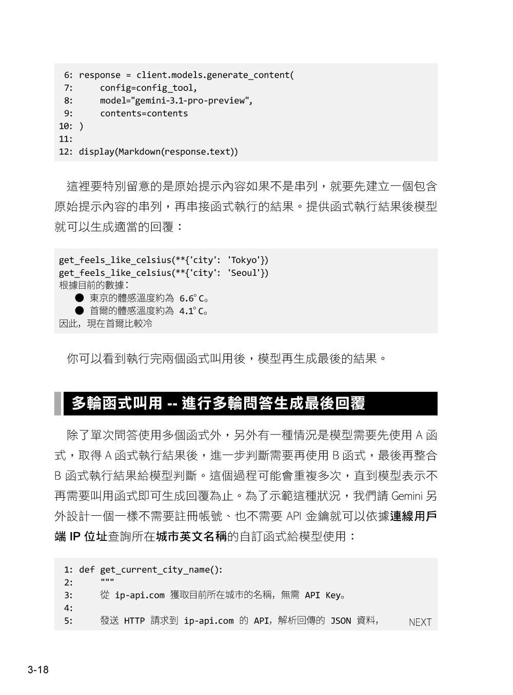
多輪函式叫用--進行多輪問答生成最後回覆
整合函式叫用的對談函式
串流模式下的函式叫用
可執行工作的自訂函式工具
3-3 內建工具
Google 搜尋工具
Google 地圖
Code Execution 程式碼執行工具
用 URL context 當網路爬蟲
使用檔案搜尋工具建置 RAG 功能
3-4 讓內建工具與自訂函式工具混用的方法
自訂函式工具不能與內建工具混用
用 Gemini 3 的魔法混用自訂函式與內建工具
用自訂函式包裝內建工具
在系統指令中加入既有事實
第 4 章 用 MCP 串接別人寫好的工具
4-1 MCP 簡介
MCP 的架構
MCP 用戶端與伺服器的傳輸方式
4-2 使用既有的 MCP 伺服器
建立以 uv 管理的 Python 環境
建立本章所要使用的專案
以 stdio 傳輸方式使用 MCP 伺服器
以 SSE 傳輸方式使用 MCP 伺服器
以 Streamable HTTP 傳輸方式使用 MCP
4-3 同時使用多個 MCP 伺服器
MCP 伺服器設定檔
載入 MCP 設定檔建立用戶端
設計可多輪交談的簡易程式
SSE 傳輸的逾時設定
顯示自動叫用歷程
4-4 幫聊天程式加上簡單的記憶
用串列記錄對話過程
儲存對話接續交談
讓內建工具與 MCP 伺服器混用
搭配使用串流模式
停用函式自動叫用機制
4-5 使用 Chat/AsyncChat 類別自動管理交談記錄
簡易的交談程式
儲存對話以及自訂函式與 MCP 伺服器混用
串流模式與停用函式自動叫用機制
4-6 MCP 設定檔的其他設定
設定 MCP 伺服器執行時的環境變數
設定 HTTP 表頭
第 5 章 自動記憶對話的 Interactions API
5-1 Interactions API 的基本用法
建立單輪對話
串接對話
取得特定 id 的交談內容
不儲存對話
顯示思考過程
5-2 多模態輸入/輸出
處理圖片
處理語音
輸入影片與 PDF 檔
5-3 函式叫用與內建工具
使用 FunctionParam 型別的字典描述函式
手動叫用函式
內建工具
可在背景執行的 Agent:Deep Research
5-4 MCP
自動叫用 MCP 工具
手動叫用 MCP 工具
5-5 串流模式
以事件為基礎的串流生成流程
串流模式下的函式叫用
5-6 整合成可多輪對話的聊天程式
增加 MCP 相關的輔助函式
交談迴圈
第 6 章 即時語音交談--Live API
6-1 Live API 的基本架構
使用文字模式認識 Live API
建立文字版本的即時交談範例
測試文字版即時交談範例
6-2 為即時交談程式加上語音功能
使用 pyaudio 套件提供語音功能
播放模型生成的語音
使用麥克風輸入提示內容
顯示使用者的語音內容
6-3 讓即時語音使用外部工具
幫即時語音加入自訂函式與內建工具
幫即時語音加入 MCP 工具
6-4 讓即時語音交談程式自動重新連線
復原交談階段
儲存摘要供下次執行程式復原記憶
6-5 Live API 的其他設定
設定聲音
控制思考深度
第 7 章 實作 CLI 工具與簡易的 Skills 機制
7-1 建立可讓其他人使用的 CLI 工具
以模組形式建立 CLI 專案
在專案以外的地方執行
安裝到t統直接執行
把聊天程式變成 CLI 工具
7-2 簡易的 Skills 機制
Skill 概念
Skill 檔的基本結構
簡易 Skills 模組
為聊天程式加入 Skills 機制
測試 Skills 機制
精簡 MCP 伺服器提供的工具
替換不同的 MCP 伺服器
7-3 使用 CLI 工具加上 Skills 替代 MCP 伺服器
讓模型執行系統上的程式
使用 CLI 工具替代 MCP 伺服器
讓模型自己學會特定 CLI 工具的用法
7-4 幫聊天程式加上使用者自定義的規則系統
幫 MCP 設定加上可在執行時期自訂內容的變數
讓 AI Agent 寫程式
建立自定義系統補足系統指令
讓 AI Agent 照我們的規則寫程式
AI Agent 設計建議













